关于亿能
about
公司简介
发展历程
企业文化
组织框架
企业视频
公司环境
设备展示
案例展示
产品与服务
products
中压开关柜
低压母线槽
低压开关柜
环网柜
高压开关柜
低压配电箱
高压母线槽
电缆桥架
箱式变电站
新闻中心
news
公司新闻
行业资讯
荣誉资质
honor
合作伙伴
Cooperation
联系方式
contact
联系我们
人才招聘
在线留言
English
荣誉资质
honor
企业资质
资信等级证书
体系证书
守合同重信用企业
安全生产标准化证书
荣誉证书
社会责任
地址:江苏省扬中市经济开发区港隆路508号 ( 212213 )
Tel: 0511-88219009
E-mail:sales@jsyineng.com
当前位置:
首页 >
荣誉资质
>
守合同重信用企业
守合同重信用企业公示证书
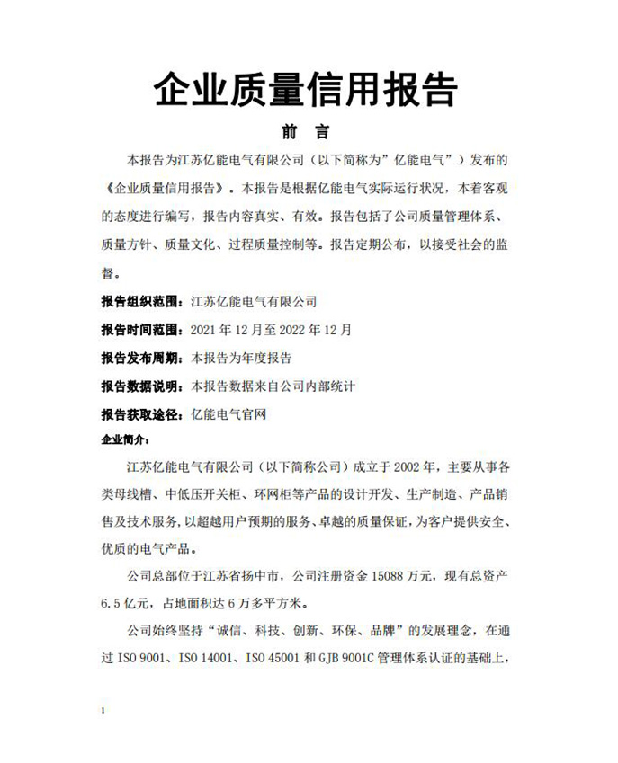
企业质量信用报告
首页
上一页
1
下一页
末页
0511-88219009
在线咨询
返回顶部
网站首页
关于亿能
公司简
发展历程
企业文化
组织框架
企业视频
公司环境
设备展示
产品与服
中压开关柜
低压母线槽
低压开关柜
环网柜
高压开关柜
低压配电箱
高压母线槽
电缆桥架
箱式变电站
新闻中心
公司新闻
行业资讯
荣誉资质
合作伙伴
联系方式
联系我们
人才招聘
在线留言